① 油泵油嘴深盲孔的超声清洗装置。清洗时用细长管状清洗工具伸入油嘴盲孔中,清洗液以一定压力进入清洗工具,并由工具末端喷出。由于强超声的空化作用,油嘴孔内及喷油孔的污物,如研磨膏等很快被清洗干净。
    
② 接触清洗设备。直接在被清洗对象中激励起超声振动,以达到清洗目的的超声清洗设备。例如,在一定长度的钢管外表面,沿圆周安装一定数量的超声换能器来激励长管,使之做弯曲振动,管子内充满静态的或流动的清洗液。在超声振动作用下,在管内圆心线上可以得到每平方厘米几十瓦的声强,可以使细长、外形复杂、截面形状特殊的各种长管的内壁得到很好的清洗。
    
③ 悬挂式自动超声清洗线。由热浸、超声、漂洗、烘干等多种工艺的组合的清洗线,适用于大批量中小型工件的集中清洗,广泛应用于制药、电子、电镀、机械等行业,可采用单件,多件悬挂或吊篮式、筐式装料,多被企业当作专用清洗线。图8-19是清洗过程示意图。
    
      
    
④ 电子器件超声清洗机。在半导体和大规模集成电路的生产过程中,需要清洗掉很小的微粒、离子和有机薄膜等杂质。如果釆用低超声频清洗,效果不好,且会使清洗件产生空化腐蚀。如果釆用频率为兆赫级的超声清洗,效果很好。但此时清洗的主要作用不是空化, 而是超声在清洗液中传播时引起液体质点极大的加速度带来的冲击作用,也称此为兆赫级清洗机。
    
⑤ 拉丝模清洗设备。传统的拉丝模超声清洗设备由超声振动系统、清洗槽、控制系统组成,超声振动通过槽壁传至清洗液。由北京迪蒙特佳工模具技术公司研制的新型拉丝模超声清洗机,改变了传统做法。清洗时变幅杆顶端没入清洗液中,手持拉丝模于变幅杆顶端, 超声振动由变幅杆顶端直接传递给清洗液和清洗件,清洗效果有明显改善。
    
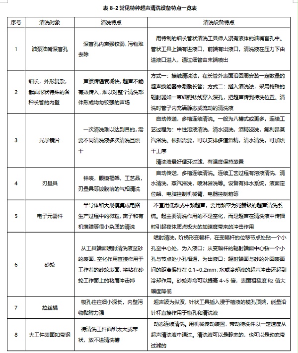
表8-2列出了几种特殊清洗设备。
    
     
    
在实际应用中,根据污物种类不同,会使用不同性质的清洗液及一定的清洗条件如控制一定的清洗液温度等。表8-3给出了常见的超声清洗应用实例。
    
     
    
     
    
    
    